Wastewater Treatment800litre/bedor123.57 m3 /day
Wastewater Treatment800litre/bedor123.57 m3 /day
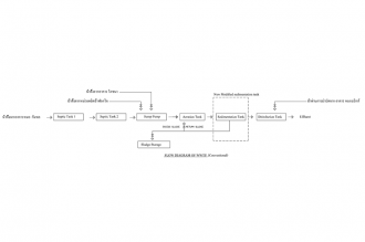
ระบบแอกติเวทเต ด ด สลัดจ์แบบธรรมดา (Conventional ActivatedSludgeProcess : CAS)







Copyright © 2026 www.ecolifetechnology.co.th. All Rights Reserved. ทำเว็บไซต์บริษัท by WebsiteBigbang